首页
关于我们
公司简介
股东介绍
企业文化
金融资质
联系我们
产品介绍
新闻公告
新闻中心
公司公告
消保专栏
消保资讯
价目公示
投诉渠道与流程
加入我们
首页
关于我们
公司简介
股东介绍
企业文化
金融资质
联系我们
产品介绍
新闻公告
新闻中心
公司公告
消保专栏
消保资讯
价目公示
投诉渠道与流程
加入我们
APP安卓版
APP ios版
微信小程序
新闻公告
NEWS ANNOUNCEMENT
首页
>
新闻详情
首页
>
新闻公告
>
公司公告
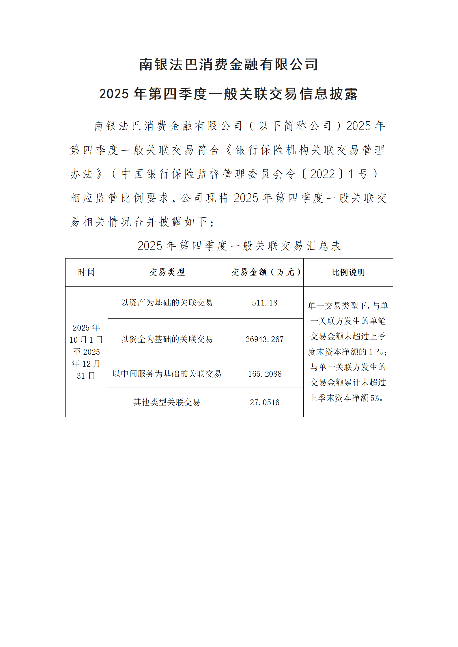
南银法巴消费金融有限公司信息披露
2026-01-27
首页
关于我们
产品介绍
新闻公告
消保专栏
加入我们
联系我们
客服热线:
40018-95302
(周一至周日,8:30-18:30)
办公地址:江苏省南京市秦淮区长白街588号
关注我们
微信公众号
微信小程序
APP下载(安卓)
APP下载(IOS)
南京银行
友情链接
Copyright © 2015南银法巴消费金融有限公司版权所有,
苏ICP备15024947号
本网站支持IPv6
苏公网安备32010402001640